Business information permeates in every functional aspect of an organization. It is the primary driver of decision making and enables vibrant actions that are the harbingers of progressive/regressive corporate strides. Organizations have a penchant for hastening the process of their blossoming/fading based upon their ability/inability to strengthen the foundational elements of managing information that can be encapsulated in the 5Ps, i.e., Produce, Polish, Propagate, Process and Preserve. This can be sequentially depicted as follows:

5P Approach to Effective Information Management
(Created & Developed by: Murad Salman Mirza)
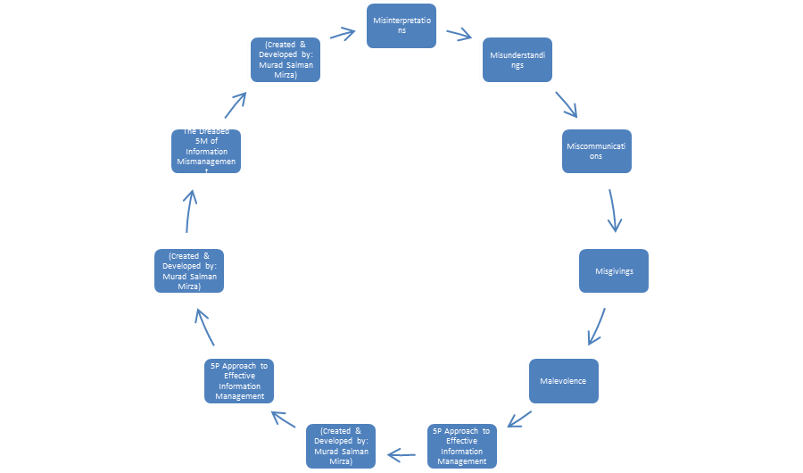
Consequently, care needs to be taken that vital information is not adulterated in any fashion to avoid complications due to the lurking presence of the dreaded 5M, i.e., Misrepresentations, Misunderstandings, Miscommunications, Misgivings and Malevolence. This can be sequentially illustrated as follows:

The Dreaded 5M of Information Mismanagement
(Created & Developed by: Murad Salman Mirza)
There are several reasons why crucial information gets contaminated when it traverses through the length and breadth of an organization. Some of these are:
Context of the Information (Content, Delivery, Timing and Language)
Critical information is prized for the message that is embedded within its content which can be interpreted in several ways, e.g., some people skim the surface and concentrate on key words, whereas, others scan for hidden meanings within seemingly innocuous text. Therefore, natural human tendencies driven by innate information assimilation characteristics can lead to multiple translations.
Additionally, the delivery method also plays an important part in the level of deviation from the intended communication, e.g., a formal letter sent to a particular individual with specific instructions will bear more clarity than a general notice posted on a bulletin board or a shared services web portal that can invite multiple takes on the conveyed message.
Furthermore, the timing of disseminating the information is also significant in terms of being understood and conveyed forward without any debilitating dilution, e.g., any important communication done while key decision makers are not accessible for subsequent consultations will inevitably wither away in its impact for developing a sound strategy, especially, in the presence of intermediaries/personal assistants/interpreters, who can insert their own notes while preparing a review file for the senior management.
Language is another big factor, especially, in multinational organizations with diverse workforces with native speakers having an edge over peers who might be struggling with the nuances of a foreign language. The respective situation is exacerbated in situations where technical terminology/jargon does not translate directly into the local language and significant trust is placed upon bilingual colleagues to provide an explanation to the best of their ability. This can become quite tricky if there are simmering tensions between expats and locals with organizational politics taking a front seat while careers hang precariously on performance assessments.
Nature of the Stakeholder (Message Giver, Receiver & Consumer)
The stakes are raised within organizations that are hotbeds of political intrigue; with a rampant grapevine; as the arrival of critical information can trigger positive/negative reverberations throughout the organization leading to frenzied stakeholders grappling with insecurities in terms of the subsequent impact. A message sent by an authoritative/influential figure within an organization is less susceptible to change by those who report to the respective person, primarily due to the accountability factor pertaining to knowledge misappropriation. However, distortion of information can happen once it is shared by an equally authoritative/influential person from another function since it might contain elements that may provide a cause for concern in terms of power dynamics. Generally, sycophants are more adept at ensuring information preservation, whereas, detractors try to dilute/dissolve/degrade the quality of communication to their advantage.
Additionally, the information is liable to manipulation if the population receiving and/or consuming the message is large and vociferous, e.g., shareholders, union members, special interest groups, regulators, etc. This can result in multiple viewpoints that are reinforced in their convictions by the way information is interpreted. Consequently, arguments can be framed on opposing sides to find an advantageous position within the final resolution of a core issue. Such discord is ultimately channeled back to the top/senior management for mediation and requires astute handling in terms of placating apprehensive stakeholders.
Size & Complexity of Organization
Effective communication becomes quite challenging in big organizations with multiple layers of management, especially, those that are geographically dispersed and have a number of low profile subsidiaries lacking sufficient resources on par with those at the head office or their counterparts in prime markets. Consequently, conveying and/or transmitting critical information requires due diligence in terms of overcoming several barriers, e.g., distance, technology, culture, influencers, distrust, apathy, etc.
Another aspect that magnifies the challenge is the lack of preservation mechanism within the organization for securing critical information, especially, in case of employee attrition, and the influx of mixed messages from different influential quarters that compounds the situation and confounds the recipients. This is usually the result of disharmony among the senior management who are driven to stamp their individual seal of influence within the organization on the pretext of staying relevant and engaged while buying insurance against suspected challenges to their position by worthy successors.
Use of Knowledge as Power
Information can be a formidable asset in the hands of its controllers. Its significance has been recognized by French and Raven, who have added it as the sixth element of the bases of power (https://lnkd.in/bCafDSf). The digital world has greatly enhanced the need for robust security and delicate preservation of critical information to safeguard against misuse. However, it remains a challenge for organizations with ambitious individuals jostling for prime positions at the expense of their peers.
Adding to the tantalizing mix is the lure of granting favors on the basis of withholding/manipulating critical information that can be quite irresistible for power brokers, especially, those nearing the end of their professional careers as a way of ingratiating the future generation of leaders and ensuring cushy passage out of the organization.
Food for Thought
Great responsibility resides with the caretakers of critical information for ensuring its pristine quality since it can be easily tainted as a corrosive tool, a destructive weapon, a malicious catalyst or as an enabler of destabilization. The insightful ones will set limits with respect to an enduring legacy of professional excellence, while, the less fortunate will unleash nefarious designs on unsuspecting stakeholders and endanger the harmony of a well-functioning organization. Where do you stand?